初中升高中_初中升中专_初中升大专
四川初中升学网欢迎您!

网站首页 > 技工学校 > 成都技工学校 > 成都市机械高级技工学校 正文

2026专业解读||数控加工专业——成都市机械高级技工学校

zhuiyan2 2026-04-29 16:16:23 成都市机械高级技工学校 1 ℃

数控强基 匠心筑梦

强国 | 智造 | 精工 | 匠心

数控加工 专业介绍

成都市机械高级技工学校

欢迎报读......

一台数控机床

可以雕琢出0.001毫米的精度

更承载着制造强国的时代使命
一个专业

可以坚守五十九年的严谨与传承

为高质量发展注入匠心底色

成都市机械高级技工学校

数控加工专业
硬核底蕴,多元成才

邀你一同启程




精工筑梦 实力领航


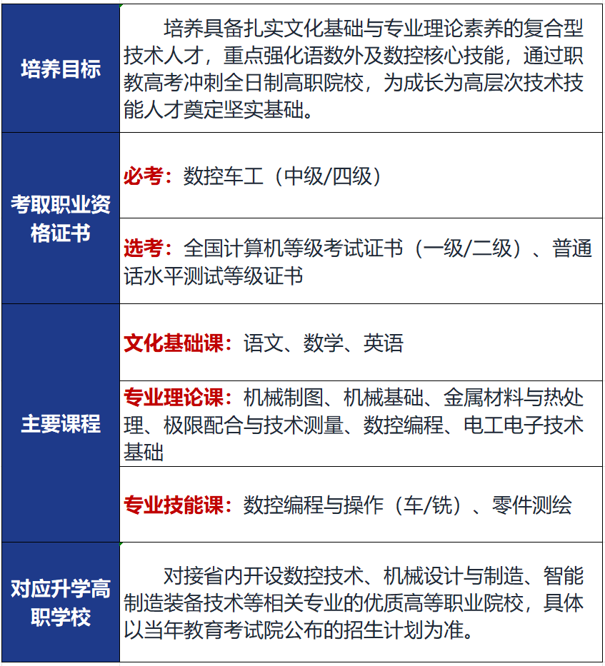
数控加工专业为学校办学历史最悠久的专业,创办于1967年,深厚底蕴铸就职教典范。现为四川省重点专业,先后入选“四川省中职示范学校重点建设专业”“国家十三五产教融合发展项目”“国家高技能人才培训基地建设专业”“全国技工院校首批工学一体化试点专业”,并获评四川省“三名工程”建设项目“名专业”

作为装备制造类核心专业,集机械、电子、计算机与自动控制技术于一体,致力于培养掌握数控编程、智能设备操作、计算机辅助设计制造等技能的高素质技术技能人才。


实训条件一流,基地占地4000平方米,设备总值3200余万元,涵盖数控车、数控铣、五轴加工中心、车铣复合中心及3D打印设备等高端配置,为学生提供一流实训环境,确保理论与实践完美融合。


智能制造产线

精密制造中心

仿真模拟实训室

五轴加工中心实训

数控车工实训




校企双元 工学一体


01

校企合作与订单培养

本专业与森泰英格(成都)数控刀具有限公司、普惠艾特航空制造(成都)有限公司、爱乐达航空制造有限公司等多家知名企业建立深度合作关系,引入“订单培养”与“现代学徒制”育人模式。企业全程参与专业建设,技术骨干进校授课,学生在校期间即可接触真实项目,真正实现“入学即入职、毕业即就业”的无缝对接。


02

工学一体化教学模式

采用“做中学、学中做”的工学一体化教学模式,打破传统课堂界限。拥有数控编程仿真室、生产性实训车间、智能制造实训中心等专业实训室,确保学生拥有充足的动手机会,将理论知识迅速转化为实操能力。

工学一体化教学课堂



03

产教深度融合

作为四川省中职示范学校重点建设专业,本专业紧贴区域经济发展脉搏,携手12家行业领军企业构建稳固的校企合作联盟。通过“校企共育”、共建生产性实训基地等深度合作模式,将企业真实生产项目融入教学,确保课程内容与行业标准“零距离”对接,精准培养上岗即用的“即战力”技能人才



学生实训作品

工业机器人编程课程

学生到企业认知实习

企业专家授课





以技立身 载誉而归



技能竞赛硕果累累

专业师生积极参加国家、省、市各级技能大赛,在“数控编程与加工”“现代加工技术”“产品数字化开发与设计”等赛项中屡获大奖。通过以赛促学、以赛促教,学生的专业技能与创新能力得到极大提升。



数控编程与加工赛项

2025年获奖同学


学生

获奖赛项及名次

余佳凯

首届智能制造应用技术行业技能竞赛铣工项目 省级二等奖

孙浩然

王思杰

罗敖旭

龚美玲

2025年四川省职业院校技能大赛 省级银奖

刘浩龙

第七届技工院校职业技能竞赛数控车项目 市级一等奖

孙浩然

孙园川

黄武

2025年成都市中等职业(技工)院校职业技能大赛 市级二等奖

许棱江

第七届技工院校职业技能竞赛数控车项目 市级三等奖

曾兴杰

第七届技工院校职业技能竞赛数控车项目市级等奖

孙浩然

第七届技工院校职业技能竞赛数控车项目 市级三等奖

蒋雯杰

双流区中职学生技能大赛数控车项目区级一等奖



产品数字化开发与设计赛项

近两年获奖同学


姓名

获奖赛项及名次

李秋水

嵇嘉晟

2024年度机械行业职业教育技能大赛“CAXA数码大方杯”

国家级一等奖

姚旭

郑传杰

2025年度机械行业职业教育技能大赛“CAXA数码大方杯”(工业数字化关键技术应用)

国家级三等奖

李秋水

2024年“中银杯”四川省职业院校技能大赛中职组(产品数字化设计与开发)省级三等奖

姚旭

唐佳琪

2024年中银杯”四川省职业院校技能大赛中职组(现代模具制造技术)省级三等奖

李秋水

2024年成都市中等职业学校师生技能大赛产品数字化设计与开发赛项 市级三等奖


匠心启航 职路生辉


近两年高级工、预备技师班优秀毕业生

(部分)

专业毕业生就业率保持在95%以上,主要面向数控设备操作、工艺编制、CAD绘图、质量检测等岗位。因掌握智能控制与高端设备操作技能,毕业生起薪高、发展空间大,许多已成为企业的技术骨干。




⬅ 黄浩天

毕业班级:26届19班(高级技工班)

工作单位:成都爱乐达航空制造股份有限公司

月薪:6500+



李盛 

毕业班级:26届19班(高级技工班)

工作单位:成都爱乐达航空制造股份有限公司

月薪:6500+



⬅ 吴宇航  

毕业班级:25届05班(预备技师班)

工作单位:成都同力精密仪器有限公司

月薪:税后8000左右



周宇航 

毕业班级:25届05班(预备技师)

工作单位:四川新航钛科技有限公司

月薪:7000+



⬅ 万豪   

毕业班级:25届05班(预备技师班)

工作单位:成都同力精密仪器有限公司

月薪:税后8000左右





智造未来 前程可期



01

行业前景与人才需求


02

多元升学通道

本专业为每一位学子铺设多维度的升学通道。学生可报读三年制高职升学班,参加四川省智能制造类单招考试及对口升学考试;也可在校内升读高级技工班、预备技师班,实现技能与学历的双重提升;此外,政策为技能拔尖人才开辟绿色通道,在省级技能大赛中获奖的学生更有机会免试入学,直通高等院校

三年制高职升学班



职教高考.圆梦大学


五年制高级技工班



高技能.高质量就业


六年制预备技师班



领军人才.智造核心


03

职业晋升路径


职业发展路径



本专业职业发展路径清晰,成长空间广阔。初级阶段可从事数控机床操作员、CAD绘图员等工作;积累经验后可晋升为数控编程工程师、工艺工程师、质量工程师等中高级技术岗位;长远来看,可向生产管理、技术主管、项目工程师乃至自主创业方向发展,成长为具备综合管理能力的行业专家。


学长风采  职路通达

01

华志鹏:2021届01班(数控升学班)毕业生,现就职于中国工程物理研究院,年薪10万+

02

唐东:2005届中级工班毕业生,现任华远焊机有限公司车间主任,年薪15万+

03

胡祥杰:2022届高级工班毕业生,现就职森泰英格刀具有限公司数控编程员,月薪8000+

04

邱杰:2023届高级工班毕业生,现就职于成都德坤航空设备制造有限公司数控操作工,月薪10000+

05

许成:2011届中级工班毕业生,现任四川言午机械设备有限公司总经理





访校通道已正式开启,拨打电话预约咨询

联系电话:

周老师15881195908   

白老师13550235500

肖老师15982089226   

张老师15928559492

学校地址:

成都市双流区空港一路一段468号





2026年初中升学费咨询
  • 点击刷新验证图片
搜索
最近发表
文章归档
友情链接
标签列表