网站首页 > 中专学校 > 成都中专学校 > 成都铁路卫生学校 正文

成都铁路卫生学校是由四川省人民政府举办,四川省医学科学院•四川省人民医院主管的,有着近八十年办学历史的公办优质特色中等职业学校,是国家首批示范性中等职业学校、国家级重点中等职业学校、教育部“全国职业院校学生管理50强”、四川省“三全育人”典型学校;护理专业是首批国家示范专业、国家示范校建设重点专业,药剂专业是国家示范校建设重点专业,口腔修复工艺专业是四川省重点专业。学校有国家财政资金大力支持,已成为西部领先、全国一流的卫生类中等职业学校。
学校创建于1947年,其前身为法国教会圣修医院附属“仁爱高级护士学校”,1951年由铁路部门管理,使用“成都铁路卫生学校”校名,是原铁道部所属最早的8所卫校之一,于2000年划转四川省管理。现位于成都市郫都区三道堰镇,占地360余亩,建筑面积17万余平方米,目前有各级各类在校生6000余人,学校治学严谨、管理科学、师资力量雄厚、教学条件优越、教风学风优良。园林式校园环境优美,教学楼安装中央空调,配备交互式多媒体教学设备,校园Wi-Fi全覆盖,是全国职业院校数字校园建设样板校。学校实训中心建有专业化产教融合实训基地,如“模拟医院”“制药车间”“口腔工厂”等;建有“虚拟仿真医学实训中心”;与电子科大医学院共建“医学基础实验基地”,实训设备设施先进。学生公寓、食堂配备了空调、24小时热水供应、直饮水机、自动洗衣机、干衣机等。校内设有400米标准塑胶田径场、足球场、篮球场、排球场、羽毛球场、室内体育馆等运动场所。
我校招生报名工作从2024年4月24日正式开始,每周末及五一劳动节和端午节均可到校报名咨询,直至招满为止。现将有关事项通知如下:
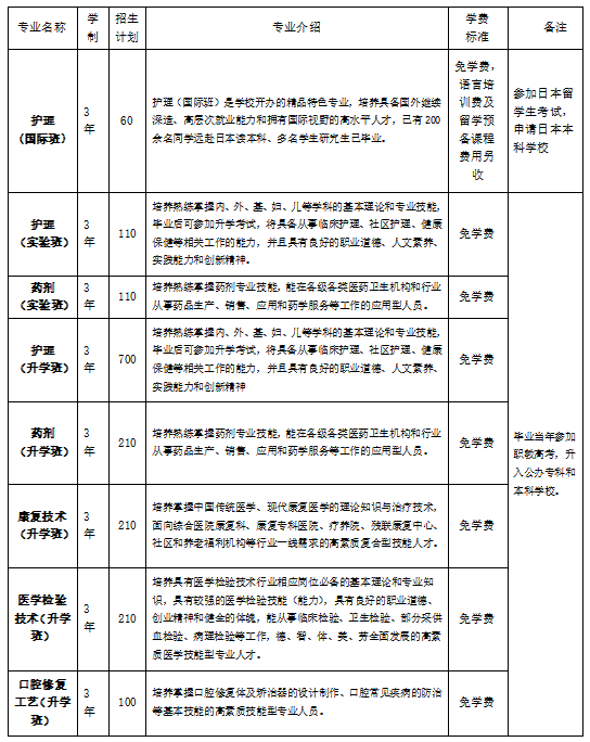
一、招生计划
1.中高职衔接五年贯通培养班(联办学校及招生计划以四川省教育考试院公布为准)

2.中专班(招生计划以四川省教育考试院公布为准)

二、报名条件
1.中高职衔接五年贯通培养招生对象为:中考考籍在四川省内的应届初中毕业生,参加中考且中考成绩上当地五年贯通培养录取控制分数线者(填报志愿时必须填报本校为第一志愿方可,以报考学生成绩从高到低录取)。
2.三年制中专招收对象为:四川省(甘孜、阿坝州除外,凉山州只招西昌、德昌、会理、会东、冕宁、宁南)和重庆市应、往届初、高中毕业生。
三、报名时间和方式
(一)三年制中专是自主招生,到校现场报名(不需要在中考地填志愿)。
1.中考成绩公布前报名阶段
招生开始时每周一至周日9:00-16:00(五一劳动节和端午节照常接待),初中应届毕业生提供诊断考试(一诊或二诊或初三上期期末)成绩,语数外总分达到200分以上,可到校面试报名,特长生经测试通过和国际班学生可以享受降分。户口在四川省内的往届生凭当年中考成绩语数外200分以上或普高学籍证明到校面试报名。
2.中考成绩公布后报名阶段
中考成绩公布之日起,到报满为止,每周一至周日9:00-16:00。应届生中考成绩符合要求(要求会提前公布在QQ咨询群),面试合格后,即可现场领取中专录取通知书。
(二)中高职衔接五年贯通培养(俗称五年高职)一般六、七月份在各地市州招考网上填报我校为第一志愿,从高到低录取。
只有中考考籍在四川省内的应届初中毕业生,参加中考且中考成绩上当地五年贯通培养录取控制分数线者,才有资格填报志愿。一般在七月初由四川省教育考试院公布2024年中高职衔接五年贯通培养招生录取控制分数线,上线的学生都可以填报我校为第一志愿,填报网址由各市州公布,由省考试院从高分到低分统一进行出档录取。学校会收集相关信息,在招生咨询QQ群里公布2024年录取控制分数线、填报网址、学校及专业代码、录取结果,请大家随时关注群内通知。
(三)同时符合三年中专和五年高职报名条件的学生,最好两个都填报,学生可以自由选择是读中专还是大专,给自己多一个选择的机会,最终以学生到校报到注册为准。
四、报名地点和乘车路线
成都铁路卫生学校招就办北辰楼102(成都市郫都区蜀源大道三段566号)

五、报名有关事项说明
(一)新生入学面试
要求护理专业学生净身高1.58米以上(其余专业不限身高);为保证学生顺利毕业及升学,学生身体健康状况必须符合《普通高等学校招生体检工作指导意见》及有关补充规定。特别提醒:因医学卫生类专业的特殊性,有心脏病史、癫痫、智力障碍、严重运动系统障碍、传染性疾病、精神类疾病,轻度色觉异常(俗称色弱)、色觉异常Ⅱ度(俗称色盲)等考生不适合就读医学类专业,学校有关专业可不予录取。如果学生及家长隐瞒病史,导致职教高考录取受影响,自行承担全部责任。
(二)学生提供资料
1.身份证或户口本(原件或复印件);
2.往届生毕业证原件;
3.应、往届毕业生均需提供真实有效的中考成绩单或普通高中的成绩证明 (具体分数线后期公布在招生咨询QQ群中);
4.录取阶段缴纳第一学年住宿和书本费1500元(公办学校免学费)。
(三)中专升学实验班
学校中专班均为升学班,今年将在中专班中成立4个升学实验班,护理专业2个,药剂专业2个。学校将从这两个专业的学生中按照7月13日入学分班考试从高到低择优进行录取。主要目标是冲刺职教本科院校和公办大专院校。
猜你喜欢
- 2025-10-18 成都铁路卫生学校药剂专业介绍
- 2025-10-18 成都铁路卫生学校护理专业简介
- 2025-10-18 成都铁路卫生学校口腔修复工艺专业介绍
- 2025-10-18 成都铁路卫生学校2024年招生简章(含专业、收费、报名办法等)
- 2025-09-24 成都铁路卫生学校2024年招生报名通知(含五年一贯制大专、普通中专)
- 2024-05-15 成都市教育局交叉检查组到成都机电工程学校监督检查教育教学管理工作
- 2024-05-15 成都师范学院到成都机电工程学校调研交流
- 2024-05-15 四川省工业贸易学校举行2024年春季趣味运动会
- 2024-05-15 多元融合促发展,民族团结绘诗篇——甘孜州驻成都“9+3”联络处到成都铁路卫生学校调研“9+3”工作
- 2024-05-15 指引青春航向,点亮人生灯塔——成都铁路卫生学校开展第七期“仁爱大讲堂”
- 5103℃中国五冶高级技工学校
- 3978℃【公办学校】四川核工业技师学院
- 4338℃四川城市技师学院
- 3896℃天府新区航空旅游职业学院
- 11-062025年内江市内江天立高中招生简章|招生条件是什么?
- 11-062025年内江市内江天立高中升学率|教学质量怎么样?
- 11-062025年内江市内江天立高中是否招收高三复读生?
- 11-062026年内江市内江天立高中升学率怎么样?
- 11-062026年内江市内江天立高中招生条件是什么?
- 11-062024年内江市凤翔中学学费多少钱?
- 11-062025年内江市凤翔中学学费多少钱?
- 11-062026年内江市凤翔中学学费多少钱?
- 搜索
- 最近发表
- 文章归档
-
- 2025年10月 (720)
- 2025年9月 (135)
- 2024年5月 (411)
- 2024年1月 (764)
- 2023年12月 (10884)
- 2023年11月 (565)
- 2023年10月 (312)
- 2023年6月 (1)
- 2023年4月 (11003)
- 2023年3月 (25688)
- 2023年2月 (1957)
- 2023年1月 (3860)
- 2022年1月 (195)
- 2021年12月 (520)
- 2021年11月 (14919)
- 2021年6月 (14)
- 2021年5月 (111)
- 2021年4月 (53)
- 2021年3月 (214)
- 2021年1月 (1)
- 2020年8月 (1)
- 2020年7月 (5)
- 2020年6月 (49)
- 2020年5月 (5)
- 2018年12月 (29)
- 标签列表
